CFx SDK Documentation 2026 SP0
Loading...
Searching...
No Matches
OdIfc4x2::IfcSpatialStructureElement Class Reference

#include <IfcSpatialStructureElementAutoImpl.h>

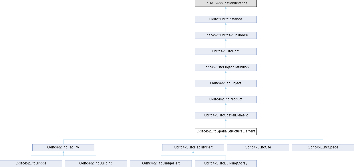
Inheritance diagram for OdIfc4x2::IfcSpatialStructureElement:
OdIfc4x2::IfcSpatialElement OdIfc4x2::IfcProduct OdIfc4x2::IfcObject OdIfc4x2::IfcObjectDefinition OdIfc4x2::IfcRoot OdIfc4x2::OdIfc4x2Instance OdIfc::OdIfcInstance OdIfc4x2::IfcFacility OdIfc4x2::IfcFacilityPart OdIfc4x2::IfcSite OdIfc4x2::IfcSpace OdIfc4x2::IfcBridge OdIfc4x2::IfcBuilding OdIfc4x2::IfcBridgePart OdIfc4x2::IfcBuildingStorey

Public Member Functions

IfcElementCompositionEnum getCompositionType () const
 
void setCompositionType (IfcElementCompositionEnum CompositionType)
 
 IfcSpatialStructureElement ()
 
virtual OdResult inFields (OdDAI::OdSpfFilerBase *rdFiler) override
 
virtual OdResult outFields (OdDAI::OdSpfFilerBase *wrFiler) override
 
virtual OdDAI::Entity * getInstanceType () const override
 
virtual OdRxValue getAttr (const char *attrName) const override
 
virtual void unsetAttr (const char *explicitAttrName) override
 
virtual bool testAttr (const char *explicitAttrName) const override
 
virtual bool putAttr (const char *explicitAttrName, const OdRxValue &val) override
 
virtual bool isKindOf (OdIfc::OdIfcEntityType entityType) const override
 
virtual OdIfc::OdIfcEntityType type () const override
 
virtual OdRxValue getAttr (const OdIfc::OdIfcAttribute attrDef) const override
 
virtual void unsetAttr (const OdIfc::OdIfcAttribute explicitAttrDef) override
 
virtual bool testAttr (const OdIfc::OdIfcAttribute explicitAttrDef) const override
 
virtual bool putAttr (const OdIfc::OdIfcAttribute explicitAttrDef, const OdRxValue &val) override
 
- Public Member Functions inherited from OdIfc4x2::IfcSpatialElement
const OdAnsiString & getLongName () const
 
void setLongName (const OdAnsiString &LongName)
 
void getInvContainsElements (OdDAIObjectIds &ContainsElements) const
 
void getInvServicedBySystems (OdDAIObjectIds &ServicedBySystems) const
 
void getInvReferencesElements (OdDAIObjectIds &ReferencesElements) const
 
 IfcSpatialElement ()
 
- Public Member Functions inherited from OdIfc4x2::IfcProduct
const OdDAIObjectId & getObjectPlacement () const
 
void setObjectPlacement (const OdDAIObjectId &ObjectPlacement)
 
const OdDAIObjectId & getRepresentation () const
 
void setRepresentation (const OdDAIObjectId &Representation)
 
void getInvReferencedBy (OdDAIObjectIds &ReferencedBy) const
 
void getInvPositionedRelativeTo (OdDAIObjectIds &PositionedRelativeTo) const
 
virtual void setInverseCounterParts () override
 
- Public Member Functions inherited from OdIfc4x2::IfcObject
const OdAnsiString & getObjectType () const
 
void setObjectType (const OdAnsiString &ObjectType)
 
void getInvIsDeclaredBy (OdDAIObjectIds &IsDeclaredBy) const
 
void getInvDeclares (OdDAIObjectIds &Declares) const
 
void getInvIsTypedBy (OdDAIObjectIds &IsTypedBy) const
 
void getInvIsDefinedBy (OdDAIObjectIds &IsDefinedBy) const
 
 IfcObject ()
 
- Public Member Functions inherited from OdIfc4x2::IfcObjectDefinition
void getInvHasAssignments (OdDAIObjectIds &HasAssignments) const
 
void getInvNests (OdDAIObjectIds &Nests) const
 
void getInvIsNestedBy (OdDAIObjectIds &IsNestedBy) const
 
void getInvHasContext (OdDAIObjectIds &HasContext) const
 
void getInvIsDecomposedBy (OdDAIObjectIds &IsDecomposedBy) const
 
void getInvDecomposes (OdDAIObjectIds &Decomposes) const
 
void getInvHasAssociations (OdDAIObjectIds &HasAssociations) const
 
- Public Member Functions inherited from OdIfc4x2::IfcRoot
OdDAI::CompressedGUID getGlobalId () const
 
void setGlobalId (OdDAI::CompressedGUID GlobalId)
 
const OdDAIObjectId & getOwnerHistory () const
 
void setOwnerHistory (const OdDAIObjectId &OwnerHistory)
 
const OdAnsiString & getName () const
 
void setName (const OdAnsiString &Name)
 
const OdAnsiString & getDescription () const
 
void setDescription (const OdAnsiString &Description)
 
 IfcRoot ()
 
- Public Member Functions inherited from OdIfc4x2::OdIfc4x2Instance
void setInverseCounterParts () override
 
- Public Member Functions inherited from OdIfc::OdIfcInstance
 ODRX_DECLARE_MEMBERS (OdIfcInstance)
 
 OdIfcInstance ()
 
 ~OdIfcInstance ()
 
bool isInstanceOf (OdIfcEntityType entityType) const
 
IfcOpResult resolved ()
 
void resolve (IfcOpResult resolved, void *resPtr)
 
void unresolve ()
 
virtual void setGsNode (OdGsCache *pGsNode)
 
virtual OdGsCachegsNode () const
 
virtual OdUInt32 subSetAttributes (OdGiDrawableTraits *traits) const
 
virtual bool subWorldDraw (OdGiWorldDraw *wd) const
 
virtual OdDbStub * ownerId () const
 

Protected Attributes

OdDAI::Enum m_CompositionType
 
- Protected Attributes inherited from OdIfc4x2::IfcSpatialElement
OdAnsiString m_LongName
 
- Protected Attributes inherited from OdIfc4x2::IfcProduct
OdDAIObjectId m_ObjectPlacement
 
OdDAIObjectId m_Representation
 
- Protected Attributes inherited from OdIfc4x2::IfcObject
OdAnsiString m_ObjectType
 
- Protected Attributes inherited from OdIfc4x2::IfcRoot
OdDAI::CompressedGUID m_GlobalId
 
OdDAIObjectId m_OwnerHistory
 
OdAnsiString m_Name
 
OdAnsiString m_Description
 
- Protected Attributes inherited from OdIfc::OdIfcInstance
voidm_resPtr
 
IfcOpResult m_resolved
 

Additional Inherited Members

- Static Public Member Functions inherited from OdIfc::OdIfcInstance
static const OdGePoint3dasPoint3d (const OdIfcInstance *inst)
 
static const OdGePoint2dasPoint2d (const OdIfcInstance *inst)
 
static const OdGeVector3dasVector3d (const OdIfcInstance *inst)
 
static const OdGeVector2dasVector2d (const OdIfcInstance *inst)
 
static const OdGeMatrix2dasMatrix2d (const OdIfcInstance *inst)
 
static const OdGeMatrix3dasMatrix3d (const OdIfcInstance *inst)
 
static OdIfcCompoundPtr asCompound (OdSmartPtr< OdIfcInstance > inst)
 
static const OdCmEntityColorasRgbColor (const OdIfcInstance *inst)
 

Detailed Description

A spatial structure element is the generalization of all spatial elements that can be used to define a spatial structure. That spatial structure tipically provides a project structure to organize a building project.

A spatial project structure can define as many levels of decomposition as necessary for the building project. Elements within the spatial project structure are: site as IfcSite facility as IfcFacility, or specifically building as IfcBuilding bridge as IfcBridge marine facility as IfcMarineFacility railway as IfcRailway road as IfcRoad facility part as IfcFacilityPart, or specifically storey as IfcBuildingStorey facility part as IfcFacilityPart space as IfcSpace

Also elements can be aggregations or parts of items from the list above. The composition type declares an element to be either an element itself, or an aggregation (complex) or a decomposition (part). The interpretation of these types is specified at each subtype of IfcSpatialStructureElement.

The image below shows the use of IfcRelAggregates to establish a spatial structure including site, building, building section and storey.

<IMAGE ifcspatialstructureelement-spatialstructure>

Remarks
This definition may not be instantiated.

Definition at line 66 of file Ifc4x2/IfcSpatialStructureElementAutoImpl.h.

Constructor & Destructor Documentation

◆ IfcSpatialStructureElement()

OdIfc4x2::IfcSpatialStructureElement::IfcSpatialStructureElement ( )

Default constructor for the IfcSpatialStructureElement class.

Member Function Documentation

◆ getAttr() [1/2]

virtual OdRxValue OdIfc4x2::IfcSpatialStructureElement::getAttr ( const char * attrName) const
overridevirtual

Returns an attribute value for the specified attribute name.

Parameters
attrName[in] Name of an attribute to query.
Returns
OdRxValue object that represents a generic variant type value.

Reimplemented from OdIfc4x2::IfcSpatialElement.

Reimplemented in OdIfc4x2::IfcBridge, OdIfc4x2::IfcBridgePart, OdIfc4x2::IfcBuilding, OdIfc4x2::IfcBuildingStorey, OdIfc4x2::IfcSite, and OdIfc4x2::IfcSpace.

◆ getAttr() [2/2]

virtual OdRxValue OdIfc4x2::IfcSpatialStructureElement::getAttr ( const OdIfc::OdIfcAttribute attrDef) const
overridevirtual

Returns an attribute value for the specified attribute definition.

Parameters
attrDef[in] Attribute definition to query.
Returns
OdRxValue object that represents a generic variant type value.

Reimplemented from OdIfc4x2::IfcSpatialElement.

Reimplemented in OdIfc4x2::IfcBridge, OdIfc4x2::IfcBridgePart, OdIfc4x2::IfcBuilding, OdIfc4x2::IfcBuildingStorey, OdIfc4x2::IfcSite, and OdIfc4x2::IfcSpace.

◆ getCompositionType()

IfcElementCompositionEnum OdIfc4x2::IfcSpatialStructureElement::getCompositionType ( ) const

Returns the value of CompositionType attribute. This attribute indicates whether the predefined spatial structure element represents itself, or an aggregate (complex) or a part (part). The interpretation is specified separately for each subtype of spatial structure element. If no CompositionType is asserted, the dafault value 'ELEMENT' applies.

Returns
Returns the value of CompositionType attribute.
Remarks
IFC4 CHANGE: Attribute made optional.

◆ getInstanceType()

virtual OdDAI::Entity * OdIfc4x2::IfcSpatialStructureElement::getInstanceType ( ) const
overridevirtual

Returns a type of a class instance.

Returns
Pointer to the <exref target=https://docs.opendesign.com/tkernel_api_cpp/OdDAI__Entity.html>>OdDAI::Entity</exref> type that determines an entity definition within a schema.

Reimplemented from OdIfc4x2::IfcSpatialElement.

Reimplemented in OdIfc4x2::IfcBridge, OdIfc4x2::IfcBridgePart, OdIfc4x2::IfcBuilding, OdIfc4x2::IfcBuildingStorey, OdIfc4x2::IfcFacility, OdIfc4x2::IfcFacilityPart, OdIfc4x2::IfcSite, and OdIfc4x2::IfcSpace.

◆ inFields()

virtual OdResult OdIfc4x2::IfcSpatialStructureElement::inFields ( OdDAI::OdSpfFilerBase * rdFiler)
overridevirtual

Reads object's data from the specified filer.

Parameters
rdFiler[in] Pointer to a filer from which to read the data.
Returns
A value of OdResult type that contains the result of the method execution.

Reimplemented from OdIfc4x2::IfcSpatialElement.

Reimplemented in OdIfc4x2::IfcBridge, OdIfc4x2::IfcBridgePart, OdIfc4x2::IfcBuilding, OdIfc4x2::IfcBuildingStorey, OdIfc4x2::IfcSite, and OdIfc4x2::IfcSpace.

◆ isKindOf()

virtual bool OdIfc4x2::IfcSpatialStructureElement::isKindOf ( OdIfc::OdIfcEntityType entityType) const
overridevirtual

Checks whether the specified instance is the object derived from or belongs to this class.

Parameters
entityType[in] Entity to check.
Returns
true if the specified instance is the object derived from or belongs to this class, false otherwise.

Reimplemented from OdIfc4x2::IfcSpatialElement.

Reimplemented in OdIfc4x2::IfcBridge, OdIfc4x2::IfcBridgePart, OdIfc4x2::IfcBuilding, OdIfc4x2::IfcBuildingStorey, OdIfc4x2::IfcFacility, OdIfc4x2::IfcFacilityPart, OdIfc4x2::IfcSite, and OdIfc4x2::IfcSpace.

◆ outFields()

virtual OdResult OdIfc4x2::IfcSpatialStructureElement::outFields ( OdDAI::OdSpfFilerBase * wrFiler)
overridevirtual

Writes object's data the the specified filer.

Parameters
wrFiler[in] Pointer to a filer to which to write the data.
Returns
A value of OdResult type that contains the result of the method execution.

Reimplemented from OdIfc4x2::IfcSpatialElement.

Reimplemented in OdIfc4x2::IfcBridge, OdIfc4x2::IfcBridgePart, OdIfc4x2::IfcBuilding, OdIfc4x2::IfcBuildingStorey, OdIfc4x2::IfcSite, and OdIfc4x2::IfcSpace.

◆ putAttr() [1/2]

virtual bool OdIfc4x2::IfcSpatialStructureElement::putAttr ( const char * explicitAttrName,
const OdRxValue & val )
overridevirtual

Sets the specified attribute with a given value.

Parameters
explicitAttrName[in] Explicit name of the attribute to set.
val[in] Value to set.
Returns
true if the value is successfully set for the specified attribute, false otherwise.

Reimplemented from OdIfc4x2::IfcSpatialElement.

Reimplemented in OdIfc4x2::IfcBridge, OdIfc4x2::IfcBridgePart, OdIfc4x2::IfcBuilding, OdIfc4x2::IfcBuildingStorey, OdIfc4x2::IfcSite, and OdIfc4x2::IfcSpace.

◆ putAttr() [2/2]

virtual bool OdIfc4x2::IfcSpatialStructureElement::putAttr ( const OdIfc::OdIfcAttribute explicitAttrDef,
const OdRxValue & val )
overridevirtual

Sets the specified attribute with a given value.

Parameters
explicitAttrDef[in] Explicit attribute definition to set.
val[in] Value to set.
Returns
true if the value is successfully set for the specified attribute, false otherwise.

Reimplemented from OdIfc4x2::IfcSpatialElement.

Reimplemented in OdIfc4x2::IfcBridge, OdIfc4x2::IfcBridgePart, OdIfc4x2::IfcBuilding, OdIfc4x2::IfcBuildingStorey, OdIfc4x2::IfcSite, and OdIfc4x2::IfcSpace.

◆ setCompositionType()

void OdIfc4x2::IfcSpatialStructureElement::setCompositionType ( IfcElementCompositionEnum CompositionType)

Sets the value of CompositionType attribute. This attribute indicates whether the predefined spatial structure element represents itself, or an aggregate (complex) or a part (part). The interpretation is specified separately for each subtype of spatial structure element. If no CompositionType is asserted, the dafault value 'ELEMENT' applies.

Parameters
CompositionType[in] Composition type to set.
Remarks
IFC4 CHANGE: Attribute made optional.

◆ testAttr() [1/2]

virtual bool OdIfc4x2::IfcSpatialStructureElement::testAttr ( const char * explicitAttrName) const
overridevirtual

Checks whether the specified attribute is set.

Parameters
explicitAttrName[in] Explicit name of the attribute to test.
Returns
true if the specified attribute is set, false otherwise.

Reimplemented from OdIfc4x2::IfcSpatialElement.

Reimplemented in OdIfc4x2::IfcBridge, OdIfc4x2::IfcBridgePart, OdIfc4x2::IfcBuilding, OdIfc4x2::IfcBuildingStorey, OdIfc4x2::IfcSite, and OdIfc4x2::IfcSpace.

◆ testAttr() [2/2]

virtual bool OdIfc4x2::IfcSpatialStructureElement::testAttr ( const OdIfc::OdIfcAttribute explicitAttrDef) const
overridevirtual

Checks whether the specified attribute is set.

Parameters
explicitAttrDef[in] Attribute definition to test.
Returns
true if the specified attribute is set, false otherwise.

Reimplemented from OdIfc4x2::IfcSpatialElement.

Reimplemented in OdIfc4x2::IfcBridge, OdIfc4x2::IfcBridgePart, OdIfc4x2::IfcBuilding, OdIfc4x2::IfcBuildingStorey, OdIfc4x2::IfcSite, and OdIfc4x2::IfcSpace.

◆ type()

virtual OdIfc::OdIfcEntityType OdIfc4x2::IfcSpatialStructureElement::type ( ) const
overridevirtual

Returns the type of this entity.

Returns
A value of the <exref target=https://docs.opendesign.com/tkernel_api_cpp/OdIfc__OdIfcEntityType.html>>OdIfc::OdIfcEntityType</exref> type that represents type of this entity.

Reimplemented from OdIfc4x2::IfcSpatialElement.

Reimplemented in OdIfc4x2::IfcBridge, OdIfc4x2::IfcBridgePart, OdIfc4x2::IfcBuilding, OdIfc4x2::IfcBuildingStorey, OdIfc4x2::IfcFacility, OdIfc4x2::IfcFacilityPart, OdIfc4x2::IfcSite, and OdIfc4x2::IfcSpace.

◆ unsetAttr() [1/2]

virtual void OdIfc4x2::IfcSpatialStructureElement::unsetAttr ( const char * explicitAttrName)
overridevirtual

Resets a value for the specified attribute.

Parameters
explicitAttrName[in] Explicit name of the attribute to reset.

Reimplemented from OdIfc4x2::IfcSpatialElement.

Reimplemented in OdIfc4x2::IfcBridge, OdIfc4x2::IfcBridgePart, OdIfc4x2::IfcBuilding, OdIfc4x2::IfcBuildingStorey, OdIfc4x2::IfcSite, and OdIfc4x2::IfcSpace.

◆ unsetAttr() [2/2]

virtual void OdIfc4x2::IfcSpatialStructureElement::unsetAttr ( const OdIfc::OdIfcAttribute explicitAttrDef)
overridevirtual

Resets a value for the specified attribute.

Parameters
explicitAttrDef[in] Explicit definition that represents an attribute to reset.

Reimplemented from OdIfc4x2::IfcSpatialElement.

Reimplemented in OdIfc4x2::IfcBridge, OdIfc4x2::IfcBridgePart, OdIfc4x2::IfcBuilding, OdIfc4x2::IfcBuildingStorey, OdIfc4x2::IfcSite, and OdIfc4x2::IfcSpace.

Member Data Documentation

◆ m_CompositionType

OdDAI::Enum OdIfc4x2::IfcSpatialStructureElement::m_CompositionType
protected

Definition at line 213 of file Ifc4x2/IfcSpatialStructureElementAutoImpl.h.


The documentation for this class was generated from the following file: